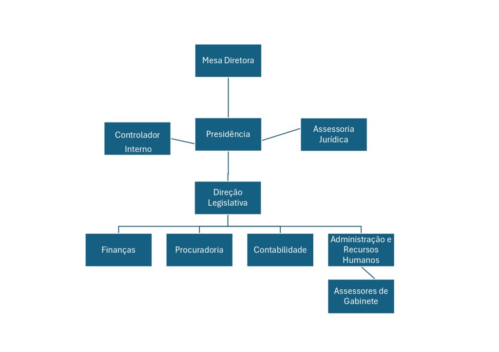
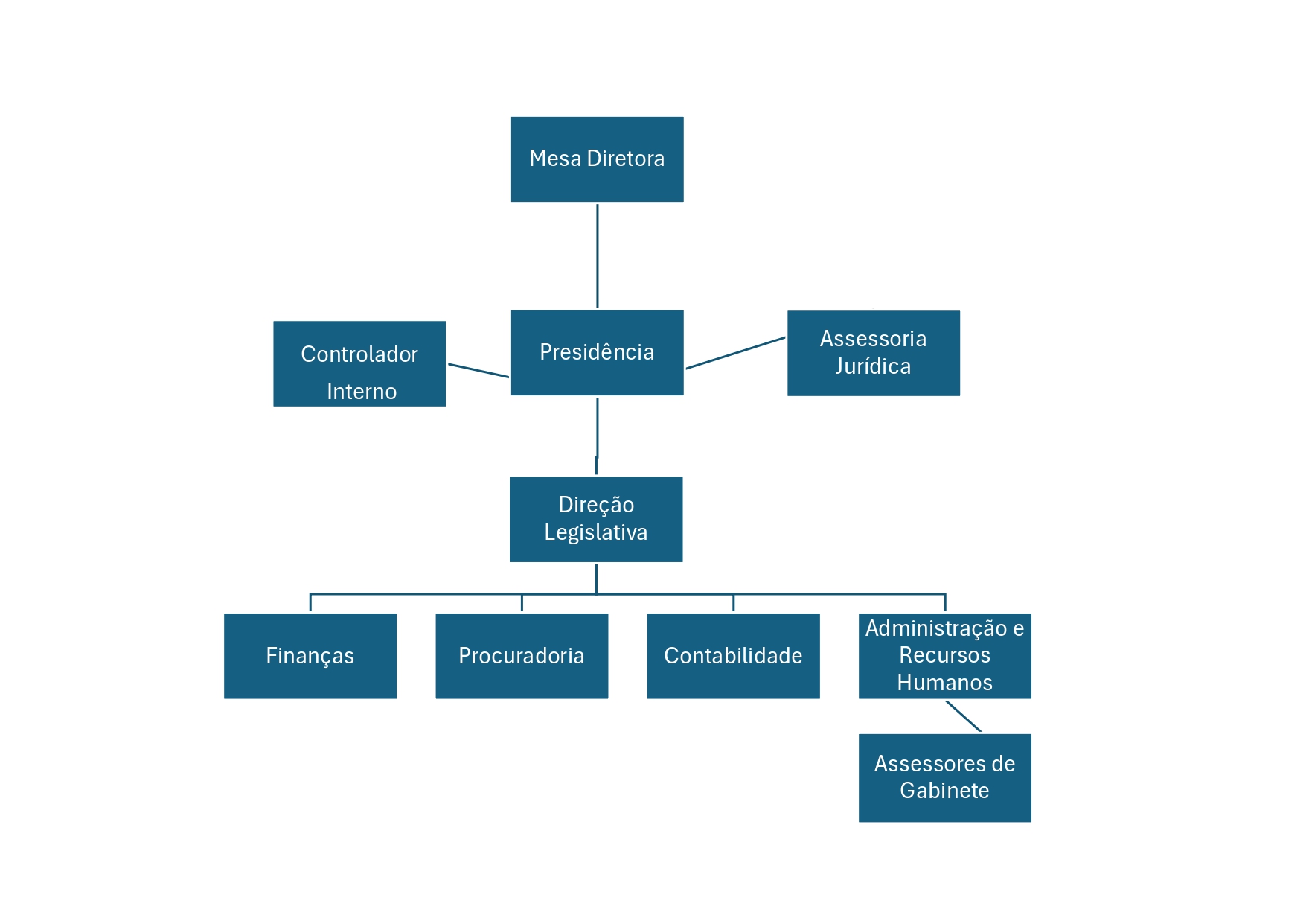
Organograma

Acessibilidade